想去法國留學的學生 你該如何辦理法國學生簽證呢?
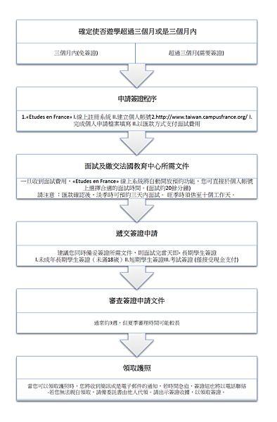
所有到法國進修的學生,只要停留超過三個月,就必須先透過法國教育中心的 «Etudes en France» 線上系統完成註冊,以及面試審核,再進行簽證申請的程序 。
學只要不超過三個月即可以觀光免簽方式進入就讀,但超過三個月就需要辦理學生簽證 。 自2011年1月11日起,戴有身分證之台灣護照持有者,如停留目的為觀光,訪親或商務等,且停留不超過90天,則不需申請簽證 。這項免簽待遇,也適用前往法國讀書,但時間不超過90天的情況。
簽證分為
1.未成年長期學生簽證(未滿18嵗)2.短期學生考試簽證3. 長期學生簽證
(如您的情形屬於以下任何一種,簽證預約請點選此處)
«度假打工» 簽證資格條件
• 申請簽證當日,年滿18歲至30歲。
• 有意願親臨探索法國,並可能工作。
• 之前從未持有此類法國簽證。
• 子女不得同行。
«度假打工»簽證的特性:簽證有效期一年,從簽證的生效日起算。簽證的持有者,不得延長核准之停留時間,也不得改變在法居留的身份。此法國«度假打工» 簽證僅核發一次,請小心保存。

簽證價目表

簽證Q&A
1- 短期停留和長期停留的區別 ?
短期停留指六個月期間內,在申根國家停留一次或多次,停留的總天數少於90天。如符合上述條件,而且國籍也適用,您將享有免簽的待遇,比如載有身分證字號之台灣護照持有者,可享此待遇。反之,如有任一條件不符,則應申請適用所有申根國家的短期簽證。(長期停留指停留期超過90天,則不論國籍*,都須申請僅適用於法國單一國家的有效長期簽證。)
* 歐盟和歐洲經濟體以及瑞士的國民除外。
2- 如在法國短期進修(停留不超過3個月) ,仍需要簽證嗎 ?
不需要,但條件是您需持有載有身分證字號之台灣護照。自2011年1月11日起,載有身分證字號之台灣護照持有者, 如停留目的為觀光,訪親或商務等,且停留不超過90天,則不需申請簽證。這項免簽待遇,也適用前往法國讀書,但時間不超過90天的情況。
3- 台灣民眾享有免簽證的待遇,並希望到法國短期進修,旅行時除了護照外,仍需備有其他文件嗎 ?
是的,申根國家免除台灣人民短期停留簽證的措施,並不表示可無條件進入法國或其他申根國家。當您通關入境時,法國主管機關可要求您出示相關文件 ,
4- 我是否可以免簽證的方式進入法國,之後再申請學生長期簽證。
否。若出發前您未持有學生長期簽證,您就無法在法國合法長期停留。學生長期簽證您必須於赴法前親自向法國在台協會申請。但是,若您的入學取決於入學考試或面試結果,則可向法國在台協會申請 « 學生考試簽證 » ,於有效期內此簽證允許您通過考試或面試後直接在當地申請居留證,而不需回到台灣辦理。
5- 如果我平常不住在台灣,可否仍向法國在台協會申請簽證 ?
否。簽證核發地,並不是以國籍論定,而是由平時居住所在決定,也就是必須在一居住地合法生活超過六個月以上。若您平時不居住在台灣,法國在台協會原則上無權接受您的簽證申請。所以,請務必向離您居住所在地最近的法國代表處申請。
6- 我應該分別向簽證組以及法國教育中心訂約會繳交文件嗎?
否。辦理學生簽證由法國教育中心統籌預約時間,同一天完成法國教育中面試與送件簽證組。然而,法國教育中心與簽證組分屬不同的内部作業程序。申請者必須攜帶所需文件正本以及自行備妥影本,分別遞交法國教育中心與簽證組送件審理。
7- 如果我護照的效期少於六個月,我是否可以到法國 和 / 或 其他申根國家 ?
否。您的護照效期,應比您預期離境法國或其他申根國家的日期多3個月。
8- 為什麼簽證文件審查費用經常改變 ?
因為匯率的關係。簽證文件審查規費以歐元訂定,很少變動。但因該費用須以新台幣支付,而新台幣和歐元之間的匯率時有變動,所以簽證文件審查費就會有一些調整。
9- 簽證正在法國在台協會審理期間,但我因出國需要護照,怎麼辦 ?
可先行向我協會借出護照。但請先來信通知簽證組,您前來借出護照的日期和時間。
您的居留證遺失或遭竊,該怎麼辦 ?
您必須在第一時間向警察局申報遺失或被偷搶 (無論是在法國或是台灣)。
取得報案證明後,
1. 若您在法國,請聯絡居住所在地的Préfecture。
2. 若您在台灣,請立即與法國在台協會簽證組聯絡。
在第2種情況下,簽證組必須得到Préfecture的許可,才可核發新的長期簽證給您,所需時間有可能達數星期之久。
資料來源: https://www.france-taipei.org/%E5%95%8F%E7%AD%94%E9%9B%86
留言列表

{{ article.title }}